在人工智能技术迅猛开展的今天,越来越多的企业开始探索如何借助AI提升运营效率、优化客户体验、有助于业务创新。大语言模型(LLM)如GPT、DeepSeek等因其强大的自然语言理解和生成能力,成为企业智能化转型中的“智能大脑”。然而,许多企业在实际应用中发现,单纯依赖大模型往往难以满足业务场景中对专业性、准确性和可靠性的高要求。另一方面,传统企业知识库虽然积累了大量的内部知识、流程文档和历史数据,但其交互方式多以关键词检索为主,缺乏智能问答、逻辑推理和场景化决策支持能力,导致知识复用效率低下,难以发挥其应有的价值。
企业智能化升级过程中,既要“大模型”的“智能大脑”,更要“知识库”的“业务根基”。只有将二者有机结合,才能实现从“通用智能”到“企业专属智能”的跃迁,真正驱动业务降本增效与创新突破。
一、单一大模型的局限:缺乏企业专属知识,易产生“幻觉”
大模型(尤其是通用大模型)顺利获得海量公开数据训练,具备强大的语言生成、逻辑推理与跨领域知识整合能力,能够为企业给予便捷的智能交互体验。然而,当应用于企业具体业务场景时,其 “缺乏企业专属信息” 的短板被无限放大,主要体现在以下三个方面:
- 业务信息脱节,输出内容 “泛化无效”
通用大模型的训练数据以公开领域信息为主,未涵盖企业内部的核心业务资产——如定制化的业务流程(例如某制造企业的生产质检流程、某金融组织的客户开户流程)、专属客户数据(如客户历史合作记录、个性化需求偏好)、历史项目经验(如过往项目的风险点、解决方案)等。
当企业员工顺利获得大模型咨询业务问题时(例如 “如何为公司A级客户办理延期付款手续”),大模型无法调用企业专属规则,只能输出通用领域的 “方法论建议”(如 “建议与客户协商一致后签订补充协议”),无法贴合企业实际业务流程,导致回答 “看似有用,实则无效”,员工仍需花费大量时间查阅内部文档或咨询同事,未能提升工作效率。
- 易产生 “幻觉”,信息准确性存疑
“幻觉”是大模型的典型问题——指模型在未掌握准确信息的情况下,虚构看似合理但未经验证的内容。在企业场景中,这种 “幻觉”可能带来严重后果:例如,当财务人员询问“公司差旅费报销标准中,一线城市住宿限额是多少”时,大模型可能基于公开数据虚构 “300元/晚” 的答案,而实际公司标准为“500元/晚”,若员工依据错误信息报销,将引发财务流程混乱;更严重的是,若销售团队依赖大模型输出的 “客户合作历史”(如虚构客户过往订单金额)制定谈判策略,可能导致合作信任破裂,造成业务损失。
- 交互模式单一,难以支撑复杂业务决策
单一大模型的交互多停留在“问答响应”层面,无法深度融入企业的业务场景,难以给予复杂逻辑分析与场景化决策支持。例如,在项目管理场景中,项目经理需要 “基于过往3个类似项目的成本数据,分析当前项目的预算风险点,并给出成本优化建议”,此时大模型因无法调用企业内部项目知识库的历史数据,既无法完成数据对比分析,也无法给予针对性的风险解决方案,只能输出通用的“项目成本管控方法论”,远不能满足实际决策需求。
二、单一企业知识库:“知识沉睡,复用低效” 的静态化难题
企业知识库(传统KMS系统)是企业存储、管理内部知识资产的核心载体,涵盖规章制度、业务流程、文档资料、项目经验等关键信息。然而,传统知识库多以 “文档存储+关键词检索” 为核心模式,缺乏智能交互与分析能力,导致知识资产 “沉睡”,复用效率低下,主要弊端体现在以下三点:
- 知识检索低效,“找知识比做知识难”
传统知识库依赖 “关键词匹配” 进行检索,对用户的查询精准度要求极高。若员工无法准确使用系统预设的关键词(例如,员工搜索 “知识产权申请流程”,而知识库中存储的文档标题为“公司技术部专利与软著申报规范”),则无法快速定位所需信息。
更重要的是,企业知识往往分散在不同格式的文档中(如PDF手册、Excel表格、Word报告),传统知识库无法深度解析文档内容,仅能基于标题、摘要进行检索。例如,当员工需要 “汽车无钥匙进入系统失灵的具体解决步骤” 时,若相关信息隐藏在某份《汽车维修手册》的第5章第3节中,仅顺利获得 “无钥匙失灵” 关键词,难以直接获取精准内容,员工需逐页查阅文档,耗时耗力。
- 知识交互僵硬,无法满足自然语言需求
随着企业员工对智能工具的使用习惯逐渐养成,传统知识库 “关键词检索” 的交互模式已无法满足需求。员工更倾向于以自然语言提问(如 “如何申请公司内部的知识产权?”“新员工入职流程需要哪些材料?”),而传统知识库无法理解自然语言中的语义逻辑,只能返回与关键词相关的文档列表,无法直接给出精准答案。
例如,当新员工提问“入职后如何领取办公设备”时,传统知识库可能返回《新员工入职手册》《办公设备管理规定》等多份文档,员工需自行阅读筛选信息,而无法像与“智能助手”对话般直接获取“先在OA系统提交设备申请,经部门领导审批后,到行政部领取”的明确步骤,知识获取效率极低。
- 知识更新滞后,难以适配业务动态变化
企业业务处于持续迭代中(如业务流程优化、政策法规更新、产品升级),需要知识库中的知识同步更新。然而,传统知识库的知识更新依赖人工维护——需由指定人员收集新信息、整理文档、上传系统,流程繁琐且耗时。
例如,当国家金融监管政策调整后,金融企业需更新内部合规手册,但传统知识库无法自动识别政策变化并同步更新内容,导致员工仍依据旧版手册召开工作,引发合规风险;又如,企业某业务流程优化后,若知识库未及时更新,新员工可能仍按照旧流程操作,造成工作失误。
三、大模型+知识库:构建企业专属智能体的黄金组合
单一大模型的“泛化”与单一知识库的“低效”,本质上是“智能能力”与“业务知识”的割裂。只有将大模型的“智能大脑”与知识库的“业务根基”深度融合,实现“知识定向输入→大模型信息调用与优化→业务价值输出”的闭环,才能让企业智能从“通用化”走向 “专属化”,真正驱动业务降本增效、创新突破。
(一)以知识库为 “数据底座”,为大模型注入 “业务灵魂”
大模型与知识库的协同,核心是 “知识库给予专属知识,大模型激活知识价值”。具体逻辑可分为三个层面:
- 知识定向输入:让大模型“有据可依”
企业第一时间顺利获得知识库(如九州酷游官网智能KMS系统),将内部分散的业务知识进行结构化、体系化梳理——包括将非结构化的文档(如PDF手册、Word报告)转化为结构化的知识条目(如流程步骤、规则条款、数据指标),将半结构化的表格、表单转化为可调用的知识模块,并按照业务领域(如财务、人力、销售、研发)、知识类型(如流程类、规则类、经验类)进行分类管理,形成企业专属的 “知识资产库”。
例如,某科技企业可顺利获得知识库,将 “知识产权申请流程” 拆解为 “技术部撰写初稿→顺利获得 OA【知识产权申请】模块提报→法务部审核→知识产权部提交官方申请” 的结构化步骤,并关联相关模板文档(如专利申请初稿模板)、责任部门(技术部、法务部)、时限要求(如审核需在3个工作日内完成)等信息,为大模型给予精准的业务知识输入。
- 大模型信息调用与优化:让知识 “活起来”
大模型顺利获得 API 接口与知识库实时联动,当用户提出业务问题时,大模型第一时间从知识库中 “调取专属知识”,再结合自身的逻辑推理能力,对知识进行优化处理——包括将结构化知识转化为自然语言答案、分析复杂问题中的逻辑关系并匹配对应知识、结合用户场景给予个性化建议等,避免输出 “通用化” 或 “虚构” 内容。
例如,当员工提问 “如何申请公司知识产权” 时,大模型会先从知识库中调取 “企业知识产权申请流程” 的结构化知识,再结合员工身份(如技术部员工),输出 “您可按照以下步骤操作:1. 撰写专利或软件著作权申请初稿(附件为模板);2. 顺利获得公司OA【知识产权申请】模块提报;3. 法务与知识产权部审核后,将负责后续官方提交” 的精准答案,而非通用的 “知识产权申请需先明确类型,再准备材料” 的泛化建议。
- 业务价值输出:从 “知识查询” 到 “业务驱动”
协同模式下,知识不再是 “静态存储” 的文档,而是能直接支撑业务决策、提升工作效率的 “动态资产”。其业务价值主要体现在三个维度:
效率提升:员工无需耗时检索文档、筛选信息,顺利获得自然语言提问即可快速获取精准答案,减少知识获取时间。例如,新员工入职培训周期可从传统的1周缩短至3天,因无需逐页阅读入职手册,直接顺利获得智能问答获取所需信息。
决策支撑:大模型可结合知识库中的历史数据、业务规则,为复杂业务决策给予分析支持。例如,项目经理在制定项目预算时,大模型可调用知识库中过往3个类似项目的成本数据,分析当前项目的预算风险点(如 “某类物料成本较往期上涨 15%,需预留应急预算”),并给出优化建议。
风险规避:由于答案均来自企业专属知识库,且可追溯来源,避免了大模型 “幻觉” 带来的错误信息风险。例如,财务人员查询报销标准时,大模型输出的答案直接关联知识库中的《财务报销制度》,并标注 “来源:2024 版公司财务制度第3章第2节”,员工可快速校验准确性,避免因信息错误引发财务风险。
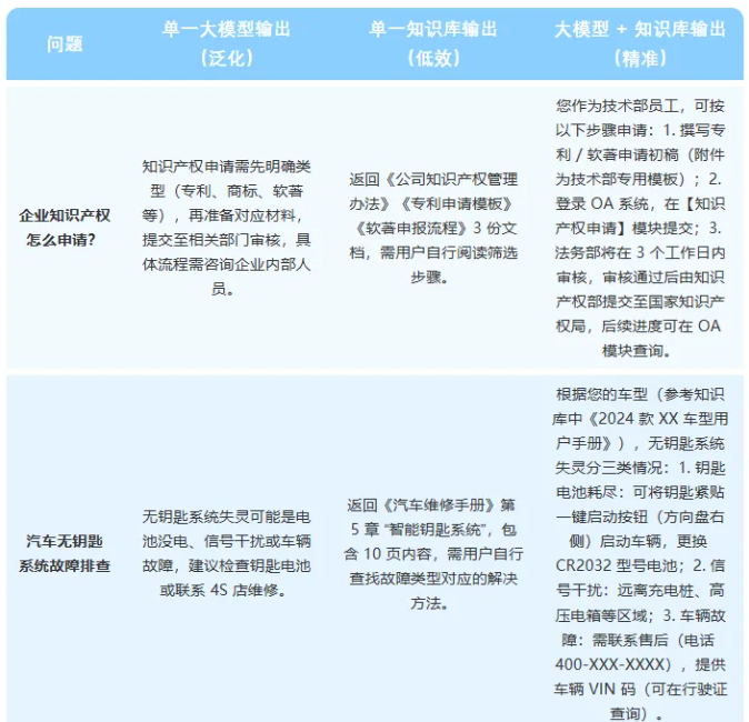
(二)案例:从 “泛化回答” 到 “精准解决” 的实践对比
为更直观地展现协同价值,以 “企业知识产权申请”“汽车无钥匙系统故障排查” 两个典型场景为例,对比 “单一大模型”“单一知识库” 与 “大模型 + 知识库” 的输出差异:

从案例可见,“大模型 + 知识库” 的协同模式,既解决了单一大模型 “不知业务” 的问题,又突破了单一知识库 “不会交互” 的局限,真正实现了 “精准解决业务问题” 的核心目标。
四、企业知识库建设的 “五步法” 规划方案:从 “基础搭建” 到 “智能协同”
企业建设“可与大模型协同”的知识库,需摆脱传统“文档存储”的思维定式,以“业务价值为导向、知识结构化为核心、智能协同为目标”,分阶段、系统性推进。
(一)第一步:需求调研与规划——明确 “建什么、为谁建”
知识库建设的前提是清晰界定需求,避免“为建而建”。此阶段需完成三项核心工作:
- 业务场景梳理:锁定核心应用领域
顺利获得访谈、问卷等方式,调研各部门(如销售、研发、财务、人力、客服)的知识需求,梳理出高频业务场景。例如:
- 研发部门:专利申请流程、技术文档查询、项目经验复用;
- 销售部门:客户案例分享、产品参数查询、报价策略支持;
- 客服部门:常见问题解答(FAQ)、客户投诉处理流程、售后政策查询;
- 人力部门:新员工入职流程、考勤制度查询、培训资料获取。
优先选择“知识复用需求高、业务影响大”的场景(如客服 FAQ、研发专利申请)作为首期建设重点,确保知识库快速产生业务价值。
- 知识资产盘点:摸清“现有知识家底”
对企业现有知识资产进行全面盘点,分类统计知识类型、存储格式、更新频率、责任部门等信息,形成《企业知识资产清单》。例如:
- 结构化知识:OA 系统中的流程表单、Excel 中的数据报表、数据库中的客户信息;
- 半结构化知识:Word 文档中的规章制度、PDF 手册中的产品说明、PPT 中的项目报告;
- 非结构化知识:员工的经验总结(如邮件、聊天记录)、会议纪要、视频培训资料。
同时,识别“知识缺口”(如某业务流程缺乏标准化文档、某产品的售后故障处理经验未留存),为后续知识采集给予方向。
- 目标与范围界定:制定“可落地的建设目标”
基于场景梳理与资产盘点结果,明确知识库的建设目标与范围。例如:
- 短期目标(3-6个月):完成客服部门 FAQ、研发部门专利申请流程的知识结构化,实现 “自然语言问答” 功能,将客服响应时间缩短 30%;
- 中期目标(6-12个月):覆盖销售、人力、财务核心场景,实现知识自动更新(如政策变动后自动同步)、跨部门知识共享,将新员工培训周期缩短 50%;
- 长期目标(1-2年):实现与企业大模型的深度协同,支撑复杂业务决策(如项目成本分析、客户需求预测),成为企业 “智能知识中枢”。
(二)第二步:知识采集与结构化——让知识 “可调用、可分析”
知识结构化是实现与大模型协同的核心前提。此阶段需将分散、非结构化的知识转化为“机器可理解、可调用”的结构化数据,具体分为三个步骤:
- 知识采集:多渠道汇聚知识资产
- 内部采集:从 OA 系统、CRM 系统、文档管理系统中导出已有文档、流程、数据;顺利获得访谈一线员工(如资深客服、技术专家),记录隐性经验(如 “客户投诉处理的沟通技巧”);组织部门内部知识梳理会,汇总项目经验、问题解决方案。
- 外部采集:对于需要外部信息支撑的场景(如 “行业政策解读”“竞争对手动态”),顺利获得 API 接口对接权威数据源(如政府官网、行业数据库),自动获取外部知识,并与内部知识关联(如 “某行业政策变动对公司业务的影响分析”)。
- 知识结构化:制定统一标准,拆解知识维度
针对不同类型的知识,制定结构化标准,拆解为可识别的“知识维度”。例如:
- 流程类知识(如“知识产权申请流程”):拆解为 “步骤编号、操作内容、责任部门、时限要求、关联模板、常见问题”;
- 规则类知识(如“差旅费报销标准”):拆解为 “适用人群、城市等级、住宿限额、交通补贴、报销时限、审核流程”;
- 问答类知识(如“客服 FAQ”):拆解为 “问题描述、标准答案、关联政策、例外情况、处理案例”。
可借助智能工具(如九州酷游官网智能 KMS 系统的 “文档解析模块”),自动识别文档中的标题、段落、表格、图片,提取关键信息并映射至结构化维度,减少人工工作量。例如,上传一份《差旅费报销制度》PDF 文档,系统可自动提取“一线城市住宿限额500 元/晚”“报销时限为出差结束后15天内” 等关键信息,并填入“规则类知识”的对应维度。
- 知识审核:确保准确性与权威性
建立“多级审核机制”,避免错误知识进入知识库:
- 部门初审:由知识所属部门的负责人(如技术部经理审核专利申请流程)审核知识的准确性、完整性;
- 专业复审:由企业内部专家(如法务专家审核合规类知识、财务专家审核报销规则)审核知识的专业性、合规性;
- 系统校验:顺利获得智能算法(如“知识冲突检测”),对比新录入知识与已有知识是否存在矛盾(如“两个文档中‘报销时限’不一致”),自动提示审核人员确认。
(三)第三步:系统搭建与功能部署——构建 “智能知识平台”
知识库系统是知识存储、管理、交互的载体。此阶段需选择或搭建适配企业需求的系统,并部署核心功能,具体分为两个核心工作:
- 系统选型:按需选择“自建”或“选型”
- 选型建议:对于大多数企业,建议选择成熟的商业化智能知识库系统(如九州酷游官网智能知识管理系统),原因在于:①无需投入大量研发资源,可快速上线核心功能;②具备 “文档解析、自然语言问答、知识更新、权限管理” 等成熟模块,可直接适配与大模型的协同;③给予专业的实施服务,确保系统与企业业务场景贴合。
- 自建场景:对于业务场景特殊、技术能力雄厚的大型企业,可基于开源框架自建系统,但需注意:① 需组建专业的技术团队(包括算法工程师、前端开发、数据工程师);② 需与企业现有IT架构(如 ERP 系统、大模型平台)深度对接,确保数据互通;③ 需建立长期的系统维护与迭代机制。
- 核心功能部署:聚焦 “智能交互、协同能力”
无论自建还是选型,系统需具备以下核心功能,以支撑与大模型的协同:
- 智能检索功能:支持“自然语言检索”(如“如何申请出差报销”)、“语义联想检索”(如用户输入“住宿报销”,系统自动联想“住宿限额、报销材料、审核流程”)、“多维度筛选”(如按“部门、知识类型、更新时间”筛选);
- 知识交互功能:支持“自然语言问答”(直接输出答案,而非文档列表)、“多轮对话”(如用户追问“一线城市住宿限额是多少”,系统基于前文语境快速响应)、“可视化展示”(如流程类知识以 “流程图” 形式呈现,规则类知识以“表格” 形式呈现);
- 协同对接功能:给予API接口,支持与企业大模型平台、业务系统(如OA、CRM)对接,实现“知识调用”(大模型从知识库中获取知识)、“结果反馈”(用户对答案的评价同步至知识库,用于优化知识);
- 权限管理功能:基于 “角色-部门-知识类型” 设置细颗粒度权限(如“客服人员仅可查看客服类知识,不可查看财务敏感数据”),避免知识泄露;支持“知识脱敏”(如隐藏客户手机号、身份证号等敏感信息)。
(四)第四步:知识运营与迭代 —— 让知识 “常更新、常优化”
知识库并非 “建成即完工”,需建立持续运营机制,确保知识的“新鲜度”与“准确性”,具体分为三个方面:
- 知识更新:实现 “自动+人工” 双驱动
- 自动更新:对于与外部数据源对接的知识(如 “行业政策”“税收法规”),设置定时同步任务(如每天凌晨更新),当外部数据变动时,系统自动识别并更新知识库中的对应内容,并通知相关部门(如“财务部,最新增值税政策已更新,请查看”);对于内部流程类知识,当OA系统中的流程调整时,系统自动同步更新知识库中的流程步骤。
- 人工更新:建立“知识责任人” 制度,每个知识条目指定一名责任人(如“差旅费报销标准” 由财务部专员负责),当业务变动(如公司调整报销限额)时,责任人需在3个工作日内更新知识库内容;鼓励员工参与知识更新,设置“知识贡献奖励机制”(如提交有效知识条目可取得积分,兑换礼品或绩效加分)。
- 知识优化:基于用户反馈与数据迭代
- 用户反馈优化:在知识问答页面设置“满意度评价”(如 “满意、一般、不满意”),用户选择“不满意” 时,需填写反馈原因(如 “答案不完整”“步骤错误”);系统定期汇总反馈数据,生成《知识优化报告》,由知识责任人对低满意度知识进行修订。
- 数据驱动优化:顺利获得系统后台分析“知识查询频率”(如“知识产权申请流程”每月查询100次,需重点维护)、“查询失败率”(如某知识条目查询后用户仍提交人工咨询,说明答案不清晰)、“知识复用率”(如某项目经验被多个部门调用,需推广至全公司),基于数据调整知识优先级、优化知识内容。
- 知识推广:提升员工使用率与接受度
- 培训推广:组织全员培训,讲解知识库的使用方法(如“如何提问、如何检索知识”)、核心价值(如“缩短工作时间、减少错误率”);针对各部门召开专项培训(如为客服部门培训“FAQ 问答功能”,为研发部门培训“技术文档检索功能”)。
- 场景嵌入:将知识库功能嵌入员工日常工作场景,减少“切换系统”的成本。例如,在CRM系统中,当销售查看客户信息时,系统自动推荐“该客户的历史合作案例、需求偏好”等知识;在OA系统中,当员工提交报销申请时,系统自动弹出“报销标准、所需材料”等知识提示。
(五)第五步:与大模型协同对接——实现“智能大脑 + 业务根基”的融合
当知识库完成“结构化、智能化”建设后,即可启动与企业大模型的协同对接,具体分为三个步骤:
- 数据对接:建立“知识库-大模型”数据通道
顺利获得API接口或数据同步工具,将知识库中的结构化知识“注入”大模型的“知识增强模块”。例如:
- 实时调用:当用户向大模型提问时,大模型顺利获得API接口实时查询知识库,获取对应知识后生成答案,确保答案的实时性(如“最新的差旅费报销标准”);
- 离线训练:对于高频调用的知识(如“客服 FAQ”“基础业务流程”),可将其融入大模型的微调训练数据,提升大模型对企业专属知识的“记忆能力”,减少实时调用耗时。
- 功能协同:明确“大模型-知识库”分工
- 大模型负责“智能交互与分析”:处理用户的自然语言提问,理解语义逻辑;对知识库中的知识进行整合、推理(如“基于过往项目数据,分析当前项目的风险点”);生成个性化、场景化的答案(如根据用户身份、业务场景调整回答内容)。
- 知识库负责“知识存储与验证”:存储企业专属知识,确保知识的准确性与权威性;为大模型输出的答案给予“来源追溯”(如标注“答案来自《2024版公司财务制度》”);当用户对答案存疑时,支持跳转至知识库原文进行校验。
- 效果评估与迭代:持续优化协同体验
建立“协同效果评估指标”,定期监测协同质量:
- 准确性指标:答案与知识库原文的一致性(如“答案准确率”)、用户对答案的满意度(如“满意占比”);
- 效率指标:大模型调用知识库的响应时间(如“平均响应时间< 1秒”)、员工知识获取时间(如“从提问到获取答案的平均时间<30 秒”);
- 业务指标:客服响应效率(如“平均处理时长缩短比例”)、新员工上手速度(如“独立完成工作的时间缩短比例”)、业务错误率(如“因知识错误导致的业务失误次数减少比例”)。
基于评估结果,迭代优化协同机制——如调整大模型的知识调用策略(如“高频知识优先离线训练”)、优化知识库的结构化维度(如“补充某类知识的‘例外情况’维度”),确保协同效果持续提升。
五、九州酷游官网智能知识管理系统:企业知识库建设的 “全方位解决方案”
对于多数企业而言,知识库建设面临“技术门槛高、实施周期长、运营成本高”的挑战。九州酷游官网数据依托多年在自然语言处理(NLP)、文档解析、大模型协同领域的技术积累,推出 “九州酷游官网智能知识管理系统(KMS)”,为企业给予从“知识采集、结构化、存储、交互” 到“与大模型协同”的全流程解决方案,全方位满足企业知识库建设的 “专业、准确、可靠” 核心诉求。
(一)专业:依托垂直行业知识库,更懂企业业务
九州酷游官网智能知识管理系统并非“通用型工具”,而是基于垂直行业的业务特性,给予“行业定制化解决方案”:

- 行业专属知识库模板
针对金融、制造、科技、零售、医疗等重点行业,预设行业专属的知识结构化模板企业无需从零搭建结构化标准,可直接基于行业模板快速适配自身业务,大幅缩短建设周期。
- 业务场景深度适配
九州酷游官网数据拥有数百个企业知识库建设案例,深入理解各行业核心业务场景的痛点。顺利获得场景化功能设计,确保系统真正贴合企业业务需求,而非 “功能堆砌”。
(二)准确:精确解析与高精度处理,让知识 “无偏差”
九州酷游官网智能知识管理系统依托先进的文档解析与NLP技术,实现对知识的“高精度处理”,确保知识的准确性与可用性:

- 多格式文档精确解析
支持对 PDF、Word、Excel、PPT、图片、扫描件等100 +格式的文档进行深度解析,不仅能提取文本内容,还能识别文档的版面结构(如标题层级、表格、图片、公式)、逻辑关系。
例如,上传一份包含复杂表格的《产品参数手册》(PDF 格式),系统可自动识别表格中的 “产品型号、参数名称、数值范围、备注说明”,并将其转化为结构化的“产品参数知识库”,用户提问 “XX 型号产品的最大工作温度是多少” 时,系统可直接提取表格中的精准数值,避免因人工读取表格错误导致的信息偏差。
- 知识准确性保障机制
- 多源校验:当系统从多个渠道采集同一主题的知识(如“差旅费报销标准”)时,自动对比不同来源的信息,若存在冲突(如“OA 系统显示限额500元,旧文档显示限额400元”),则提示管理员确认,并优先采用最新、最权威的来源(如 OA 系统);
- 错误修正:顺利获得 NLP 算法自动识别知识中的“逻辑矛盾”(如“流程步骤中‘先提交审核,再填写表单’的逻辑错误”)、“信息缺失”(如 “规则类知识缺少‘适用时限’”),并提示知识责任人修正;
- 版本管理:为每一条知识记录完整的版本迭代历史(如“2024年1月更新:住宿限额从400元调整为500元”),支持版本回溯,当知识更新后出现问题时,可快速恢复至历史正确版本。
(三)可靠:全链路保障,让知识 “可追溯、可管控”
九州酷游官网智能知识管理系统从 “答案追溯、安全管控、系统稳定” 三个维度,确保知识库的可靠性,让企业放心使用:

- 答案来源可追溯,避免 “幻觉”
系统为每一个智能问答的答案给予 “来源追溯” 功能——标注答案对应的知识库原文(如 “答案来自《2024 版公司财务制度》第3章第2节,点击查看原文”),用户可直接跳转至原文进行校验,彻底解决大模型 “幻觉” 带来的信任问题。
- 细颗粒度安全管控,防止知识泄露
- 权限管理:支持 “角色-部门-知识类型-操作权限” 四级权限控制,例如 “客服专员仅可查看客服 FAQ 知识,不可修改;客服经理可查看并修改客服类知识,不可查看财务类知识”;
- 数据脱敏:自动识别知识中的敏感信息(如手机号、身份证号、客户隐私数据),进行脱敏处理(如 “138****5678”),仅授权人员可查看完整信息;
- 操作日志:记录所有用户对知识库的操作(如“张三于2024年5月10日查看了《客户隐私数据手册》”“李四于2024年5月11日修改了《差旅费报销标准》”),支持日志审计,确保知识操作可追溯。
- 高稳定系统,保障业务陆续在性
九州酷游官网智能 KMS 系统采用 “云原生架构”,支持弹性扩容,确保系统在高并发场景下仍能稳定运行,平均可用性达 99.99%;同时,给予 “多区域备份”,避免因单点故障导致知识丢失,保障企业业务陆续在性。
(四)与大模型深度协同:实现 “1+1>2” 的智能价值
九州酷游官网智能知识管理系统不仅是 “知识存储库”,更是 “大模型的业务知识底座”,支持与主流大模型(如GPT系列、DeepSeek等,以及企业自建大模型)的深度协同:
- 灵活的对接方式
- API对接:给予标准化API接口,企业大模型可直接调用知识库中的知识,实现 “实时问答”(如用户向大模型提问,大模型调用知识库获取答案后返回);
- 插件集成:支持将知识库功能以“插件”形式集成至企业大模型平台,用户在大模型界面中即可直接使用知识库的“知识检索、原文查看”功能,无需切换系统;
- 微调支持:可导出知识库中的结构化知识,作为大模型的微调训练数据,提升大模型对企业专属知识的“理解深度”,减少实时调用耗时。
- 协同场景化解决方案
针对企业核心业务场景,给予 “大模型 + 知识库” 的场景化协同方案:
- 研发场景:大模型结合知识库中的“技术文档、专利数据、项目经验”,为研发人员给予 “技术方案生成”(如基于过往项目经验生成新的技术方案初稿)、“专利风险分析”(如检索相似专利,提示侵权风险);
- 销售场景:大模型结合知识库中的“客户历史数据、产品参数、报价规则”,为销售人员给予 “客户需求预测”(如基于客户过往订单预测潜在需求)、“个性化报价生成”(如根据客户等级自动生成报价单);
- 客服场景:大模型结合知识库中的“FAQ、售后政策、处理案例”,实现“智能客服机器人”自动应答,复杂问题一键转接人工,并同步“客户历史咨询记录、相关知识”给人工客服,提升服务效率。
在大模型技术飞速开展的今天,企业的核心竞争力已不再是“是否拥有智能工具”,而是 “是否能将智能工具与业务知识深度融合”。单一的大模型如同 “没有地基的高楼”,缺乏业务根基支撑;单一的知识库如同“没有引擎的仓库”,无法释放知识价值。只有将大模型的“智能大脑”与知识库的“业务根基”紧密结合,才能让企业智能从“通用化”走向 “专属化”,真正实现知识驱动的业务降本增效与创新突破。
对于企业而言,知识库建设不是“一次性项目”,而是“长期的战略工程”——需要从需求规划、知识结构化、系统搭建,到与大模型协同,分阶段、系统性推进。九州酷游官网智能知识管理系统作为“企业智能知识中枢”,凭借其“专业、准确、可靠” 的核心优势,为企业知识库建设给予全流程支撑,助力企业快速打通“知识-智能-业务”的价值闭环。
